您好,欢迎来到易亚电商!
#

淘宝代运营-你畏惧电商法只因不够了解它

发布日期:2019-01-07 17:07   作者:淘宝代运营
电商法已经开始施行了,不过离完全执行肯定还有一大段缓冲时间。很多电商卖家忧心忡忡,之所以这么担忧,无非是对这个法规不了解而儿。一旦你了解它,知道如何去应对它,就会明白,电商法其实就那么回事。

很多媒体过于夸大了电商法负面影响,搞得好像没法再好好卖东西了,如果你坚持把本文阅读完,相信你对电商法会有个清晰和深刻的认识,也就不会再害怕它抵触它。如果你对营业执照和税务等一窍不通,希望此文能带你入门,让你更快适应电商法。

本文适合淘宝C店卖家,天猫卖家,拼多多卖家,微商代购等,只要你是电商从业者都值得细读。

 

为什么要有电商法?

新年伊始,对我们电商从业者影响最大的就是电商法的施行,但我们要先明确一件事,电商法的存在不是为了让无数电商卖家生存不下去,而是为了规范市场,让电商可以健康有序地发展,让与电商有关的行为都有法可依。电商法的完全执行肯定会有一个过渡期,让大家慢慢适应,慢慢改掉不合理的经营方式,最终大家都合法经营。

电商卖家对电商法中最关注的无非就是两个点:营业执照和纳税。

(如果阅读此文的过程中,遇到一些名词不懂什么意思,建议先在网上查询弄明白了再继续阅读)

营业执照

并不是每个店铺一定要登记营业执照的,电商法里面明确写了,零星小额交易,手工自产产品销售等暂时不用办理市场主体登记。那这个零星小额到底是指一个月多少交易额?还没明确的规定,只能等待了。营业执照要办理的话主要分两种,一种是公司形式的营业执照,一种是个体户形式的个体工商户营业执照,一般来说,电商中小卖家都是办理个体户营业执照的。

 

 

没有营业执照就不能开淘宝店?

没营业执照能开淘宝店吗?没有营业执照就会被下架产品,关闭店铺?根本没有这个规定。最近阿里给出的回复:没有明确的针对未办理营业执照的店铺进行处罚的规则变更通知。目前也没有什么时间点前必须办理好营业执照的具体规定,大家最好的就是耐心等候法律法规的进一步完善。(近期网上传的要求淘宝店铺在4月份前上传营业执照,6月份还没营业执照就关店的事情都是无中生有的,一切以官方的正式通知为准。)

真的出规定必须有营业执照才能继续卖东西或什么时间点前需要办理好营业执照,那时肯定会有铺天盖地的通知和报道的,零星的小道消息都没必要去相信。

个人身份证继续开淘宝店铺是没问题的,只有达到了一定的交易额才会要求办理营业执照,交易额比较高的电商卖家要不要现在办理营业执照呢?看后文分析。

 

注册个体户还是公司?

主要看你的未来发展计划,如果店铺现有团队人数较多,建议注册公司,如果淘宝店铺主要是你自己和家人在打理,那么肯定注册个体户好,因为个体户注册简单,做账和报税简单,税负也较轻,注销起来简单,而注册公司的话必须有实际经营场所,做账和报税都很复杂,还需要请专业的财务人员。

我的建议店铺年销售额不超过500万元,注册个体户为宜;超过500万元,如果允许,尽量注册个体户,以后有需要也可以转型为公司;年销售额3000万元以上,肯定得注册公司了。

办理个体户营业执照是很简单的事,只要你东西准备齐,快的话半个小时(慢的话一周)就能拿到营业执照。办理公司营业执照就至少要一个半月的时间了(注册公司是一件繁琐的事,不像注册个体户,最好交给专业的人士去弄,而且也不贵,一般代注册公司收费在1000到2000元之间,你只需要提供办公室租赁合同,公司名,你的身份证,签名一些文件,开基本户时去趟银行,其它他们都会帮你完全处理好)。

 

办理营业执照的难点

我先解释一下经营场所和住所的含义,因这这两个是办理营业执照需要用到的。

经营场所是指商业主体进行生产经营活动的固定地点,比如我们做淘宝的,经营场所就是淘宝网。可以有多少经营场所,比如还可以在京东开店;

住所是指商业主体进行经济活动的中心,公司的话就是办公地点,电商个体户的话可以是自住房或租住的房子,如果是租的住所需要提供有效期一年以上的租赁合同。

电商从业者登记为个体户的,允许把网络经营场所(比如淘宝网)作为经营场所进行登记,然后把居住地登记为住所,住所所在地的市场监督管理部门为其登记机关,也就是说如果你要办理电商个体户营业执照,拿着产权证或租赁合同到居住地市场监管部门即可办理个体户营业执照(以后仅限通过网络进行经营活动)。

办理公司营业执照,是一定要实际经营场所的,必须是商业性质,就需要去租一个实际的办公地点(能注册公司的地址一个月怎么也要两三千元以上吧,一年就是两三万元以上支出),也可以挂靠一个注册地址(一般3000到5000元一年)。

不管是注册个体户还是公司营业执照,最大的难点都是房产证复印件和租赁合同,只要解决了这个,注册个体户营业执照是非常简单的事,注册公司的话交给专业人员打理也一点都不麻烦。

 

办理电子营业执照的理性分析

现在杭州有个专门帮助淘宝小卖家注册电子营业执照的淘宝小镇,只是这样我们的营业执照注册地就只能是杭州了。虽然这个注册流程简单,但估计以后会有众多问题,比如以后被人投诉了,要到工商局处理,去趟杭州。税务出了问题,再去趟杭州。如果后续需要对公账户和缴纳社保,你就知道杭州有多欢迎你了!

只要我们自有住房或租赁合同,当地的个体户营业执照本身就很容易办理的,淘宝小镇绝对不是最好的选择,除非这种电子营业执照能一并解决税务登记,对公账户,发票,社保和工商问题处理等,那办理这种营业执照就是交易额不大的淘宝卖家的最佳选择了。我的建议是如果你的店铺团队人数较多,对未来也有比较明确的规划,就去办理当地的营业执照,相关机构都在你所在的城市,你后续需要跟工商局税务局社保局打交道的时候,会省事很多。

其实现在就不应该急着去办理什么营业执照,等官方有明确规定或阿里通知我们的时候再去办理,这时候法律法规更完善,很多细则也出来了,我们再决定具体去哪里注册更合适。一旦有了营业执照,就涉及到做账和报税的问题,开淘宝店铺就不再是简单的事了,心急有可能后续带来更多麻烦。

 

注册公司的成本概要

注册个体户是没有什么成本的(你的住所不办理营业执照难道就不用给租金了?),但注册公司后续的很多费用是逃不开的。

找人办理营业执照,一般收费1000到2000元;

租个能商用的办公地点,每月按2000算,一年24000,若挂靠地址,一年一般3000到5000;

把财务交给财务公司打理,一个月200到300元,算3000元一年;

工商年检,一年一次,1000元左右;

社保,注册了公司一般至少要缴纳一份社保,最低1300左右一个月,一年就是15000元左右;

以上,你可以大概算出成立一个公司后一年至少要支出多少。

如果公司不继续了,注销营业执照要另外收钱的。

 

纳税问题

只要你办理了营业执照,最终申报纳税是必然的。网络上卖货只是换了个渠道卖货,本质上和线下超市批发市场是一样的,都是把东西卖给别人,从中盈利。。只要你办理了营业执照(电子营业执照目前还没明确要求),就需要30天内到税务局进行税务登记,之后要开始做账并如实申报纳税。

其实电商法中并没有提到电商卖家纳税与实体店纳税有什么不同,就是说现在电商卖家如果要纳税也是按现有的的税法执行,如何纳税和税率在没新的规定出前可以看作线上线下是一致的。

 

税务登记

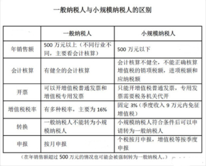
拿到营业执照,刻好章,公司开好对公账户,就可以到税务局进行税务登记了,在进行税务登记时有一般纳税人和小规模纳税人两种区分。

一般来说,我们做电商的肯定都是登记为小规模纳税人好,除非你的供货商和客户都是需要增值税专用发票的,也就是你的供货商和客户大多数都是一般纳税人,你才有必要登记为一般纳税人。

 

公司纳税方式

公司征收的主要税种为增值税,企业所得税,个人所得税和社保(社保今年起交给税务局征收了)。

1.增值税,以淘宝天猫店铺为例,店铺交易额减掉退款金额,剩下的交易额,登记为一般纳税人的店铺按16%缴纳增值税(一般纳税人可以进项税额抵扣,实际换算下来缴纳的增值税税率也在3%上下,前提是进项发票齐全),登记为小规模纳税人的店铺按3%缴纳增值税,其中小规模纳税人季度收入在9万元以内的免征增值税。

2.企业所得税,公司每一年度的总收入减掉所有开支,剩下的利润按25%缴纳企业所得税。税率25%看起来很高,但这个是根据利润来算,只要能够提供足够的成本发票,实际上企业所得税额可以很低的,如果企业当年利润为负,则不需要缴纳企业所得税。划分为小微企业的还有税收优惠,应纳税所得额减半,再按20%的税率缴纳企业所得税。

3.个人所得税,这个主要是给员工发放工资年终奖时和给公司合伙人分红时缴纳。对个人所得税有意了解更多的建议问下度娘。与企业主比较相关的是分红,按20%缴纳个人所得税的。

4.社保,公司给员工申报了个税就必须缴纳社保,一个员工社保年支出(公司缴纳部分)最低在11000左右(900多一个月),有几个员工就有多少份社保(员工自己缴纳部分一个月380元多点)。如果公司员工人数众多,且都足额缴纳社保的话,社保税负不低的。

还有其它一些小税种像增值税附加税,印花税,教育附加税等就不细说了。

比如一家登记为小规模纳税人的淘宝店铺,一年实际交易额1000万元,首先缴纳增值税1000万*3%=30万,假定有给4个员工缴纳社保,一个员工一年11000元左右,社保这部分是税前扣除的,假定所有成本900万元(含增值税30万元和员工社保公司缴纳部分4.8万元),利润100万元,需要缴纳企业所得税25%,即25万元,剩下75万元作为公司的资产存在公司的对公账户上。如果企业主取出来自用还要缴纳20%的个人所得税,即15万元。也就是公司利润100万元,企业主可以得到60万元左右。当然,实际上很少公司会这样处理资产,毕竟纳税比例很高,都会通过税收筹划的方式,比如转接公司的成本,降低企业利润,发放给企业主现金也不采用分红的模式,用其他合法的方式降低税负。

 

个体户纳税方式

个体户纳税目前主要分三种征收方式,第一种查账征收,跟公司征收方式类似,主要税种为增值税,个人所得税(经营所得)和社保(可选);第二种是定期定额征收,每个月固定征收多少税;第三种是核定征收,就是给你定一个固定的税率,比如增值税3%,个人所得税2%,就按你的实际交易额按比例纳税即可,电商一般都有详细的交易流水,但交易都是小额,且成本发票难以收集,所以核定征收是电商个体户最有可能的征收方式。

 

第一种:查账征收

1.增值税,按店铺实际交易额3%征收。

2.个人所得税(经营所得),按超额累进税率征收,就是年底收入总额减除成本,费用和损失后的余额,按照下表缴纳个人所得税(经营所得):

3.社保,个体户如果没有聘请员工,可以给自己购买社保,也可以不购买社保,如果有聘请员工,就需要给员工购买社保,金额跟上面公司社保一样的。

这种征税方式适合那些会计核算健全,交易额较大的电商个体户卖家。

比如这样一家电商卖家,年销售额200万元,增值税200万*3%=6万元,各项成本(需要有相应的成本发票凭证)加起来160万(包含给员工发放的工资和缴纳的社保),余额40万元,个体户投资者可以每个月留取5000元作为生计费税前扣除,一年6万元,那应缴纳个税税额就是40万-6万=34万。最终需要缴纳个人所得税额=30000*0.05+60000*0.1+210000*0.2+40000*0.3=1500+6000+42000+12000=61500.

也就是这样的个体户利润40万的话需要缴纳个人所得税额(经营所得)61500元。

如果利润率没那么高,比如只有20万元利润(减除6万元生计费,应税所得额14万元),那么需要缴纳的个人所得税就是17500元,比公司税负低很多了。

 

第二种:定期定额征收

根据地域,规模,设备等设定每个月需要缴纳的固定税额,这个跟我们一般没关系。

这种就简单了,比如你在路边开个小餐馆,成交额低的话可以申请免税,成交额超过一定额度比如2万元一个月,就给你固定一个每个月交几百元到几千元的税额,你每个月按时缴纳就可以了。

 

第三种:核定征收

1.增值税,按店铺实际交易额3%征收。

2.个人所得税(经营所得),为了方便,一般采用个人所得税附征的办法来收取个人所得税,附征率一般是1%到3%之间,普遍在2%左右,即个体户的个人所得税=应税销售额*附征率。

3.社保,缴纳金额和上面的都一样的。

这种需要缴纳多少税也是非常好计算的,不管你有没成本发票,有没给员工购买社保,一律按实际成交额*税率,征收纳税。比如一家年销售额100万元的店铺,需要缴纳增值税100万*3%=3万;需要缴纳个人所税100万*2%=2万元,一共纳税5万元。如果店铺年度实际交易额低于36万元,也就是季度交易额低于9万元的,是免征增值税的,有些地方规定个体户应税收入每个月低于3万元的,个人所得税附征率为零,也就是不需要缴纳个人所得税。

实际上增值税=交易额/(1+增值税率)*增值税率,核定征收还跟开票金额多少有关系,甚至具体的含义也不是这样的,不过为了简单化和方便大家理解就简单述说了。

 

小总结:电商个体户最有可能的征税方式就是核定征收,只需要缴纳两个税种,一个是增值税,每个季度按交易额的3%征收,还一个就是个人所得税,估计会按2%对交易额进行核定征收,也就是你以个体户身份从事网络销售就按季度交易额的5%左右纳税。

以上所有税征税方式包括预估都只是基于我的经验和理解上,后续政策有调整请以实际的情况为准,我提供的仅供参考。

 

虽然你现在可能只是小卖家,营业执照都还不需要办理,但应该不妨碍你看懂个体户核定征收是如何纳税的。以后你的店铺有机会做大,甚至需要注册公司才能满足你的需求了,这时候就必须弄懂其他征收方式了,所以建议你收藏此文,或者打印出来留存,你应该也希望别的征税方式你能够用得上,不想一直做个免征额内的小卖家吧。

 

一些来自叫我xh的分析

我觉得现在电商法没有对免征额,税率等出台明确的规定,就是因为线上线下的交易额申报的不公平性,线下一个门店一年卖几百万元,可能只申报几十万,线上你一年成交了几百万,不好意思,一分钱你都不要想少申报,如果增值税,企业所得税和个人所得税按现有的税率缴纳,大多数淘宝店铺绝对撑不下去,除非全行业一起对商品加价30%以上出售。

这么大的收入额你根本不可能找到足够的成本发票,除非以后大多数交易都强制必须提供发票。电商如实申报纳税的最大问题就是成本发票去哪里搞。没有成本发票,店铺利润就虚高,企业所得税和个人所得税(经营所得)也会虚高,按这个实际征税的话大多数店铺不如直接关店走人。

其实现在整体对天猫纳税的执法是非常宽松的,也可能是之前没有明确的法律可依,也可能是考虑到扶植电商行业发展,随着电商法越来越完善,天猫卖家也要想办法好好经营了。考虑到以公司形式存在的淘宝天猫店铺,成本票据基本很难收集齐,这样就会导致企业所得税虚高,远超过这些店铺能承受的程度,所以我觉得未来有可能像这种没有健全的会计核算制度,又无法收集齐足够成本发票的淘宝天猫店铺,也会采用核定征收的方式来纳税。比如税务局通过大数据得出线上某行业的企业所得税实际征收额占企业收入的3%,那么就对这种行业的电商卖家统一按交易额的3%征收企业所得税,而不是之前按利润的25%征收企业所得税。

 

税收筹划

税收筹划指利用不同地区或不同税种之间的区别,在不违反现有法律的情况下进行财务筹划,在多种纳税方案中选择税负最低的那种方案,以实现企业和个人税负降低的做法。比如公司给合伙人发3万元现金,按分红处理的话需要缴纳个人所得税20%,纳税6000元,如果以年终奖发放的话就只需要缴纳3%的个人所得税,即900元。

税收筹划的难点在于需要专业的知识和老练的经验,做到刚刚好又不触及底线,靠我们这些没多少税务经验的肯定不行了,多向别人请教吧,现在网上大把的付费财务咨询服务,如有必要,也许可以利用小钱省下大钱。

 

如何做账和申报

做账和申报是非常需要专业知识的,就是刚毕业的会计也会出错,这种事一定要交给专业人员去做的,交易额大团队人数多就招聘个全职的财务人员,规模小的个体户就把做账报税交给财务代理公司,费用一般200元到300元一个月。你自己做账和申报,一定会错漏百出,一旦你真的被税局抽查到,你就知道之前请个专业财务人员的必要性。

做账你就简单地理解会记录好你公司每一个进账和支出,并保存好凭证,申报主要就是纳税申报。

 

发票相关

相信做过天猫店的都明白遇到客户索要发票的情况如何处理,能拖就拖。实际真正索要发票的买家比例不高的。但现在电商法规定如果买家索要发票,卖家是必须提供的,不能拒绝。

有条件的卖家都会购买税控设备,领取发票后给客户开发票;如果我们开票频次不高,不想购买税控设备,也不会使用开票系统,又需要给客户提供发票,可以让税务局代开,买家提供发票抬头,然后你交给财务,他们会提交给税务局帮忙代开,然后税务局会把发票邮寄给你,你盖好财务章,再寄给买家即可。(随着电子发票越来越普及,以后会省去寄来寄去的麻烦。)

发票的话是分两种的,一种是增值税普通发票,一种是增值税专用发票,主要区别在于能不能用来抵扣进项税额。小规模纳税人不能用增值税专用发票抵扣进项税额,应纳税额=销售额*征收率。一般纳税人可以用进项税额抵扣销项税额,不过如果收到的是普通发票,则不可以抵扣。

比如某件商品同样进货成本812元,卖1000元,那么小规模纳税人需要缴纳增值税1000*0.03=30元;一般纳税人需要缴纳增值税销项税1000*0.16=160元,如果这次进货收到的是增值税专用发票,那么进货价格的812元中,700元是不含税价格,112元是上家的增值税(700+700*0.16=812),这112元对我们来说就是进项税额,那么一般纳税人实际需要缴纳的增值税额就是160-112=48元。

如果商品进销两个环节的税率相同,比如都是16%,那么应纳增值税额=(销售额-进货金额)*税率,这个就很好理解了吧。

如果是低利润商品且进货时的进项专用发票都完整,那登记成为一般纳税人税负更低,否则都是小规模纳税人税负更有优势。

 

其他相关

上面主要细讲了营业执照和纳税,还有一些没有提到的,我简单地归纳一下:

1.简单流程:线下个体户营业执照办理下来,刻章,有需要的可以去开银行对公账户(有对公账户才能认证企业店铺),30天内到税务局进行税务登记,之后社会保险登记有选择地办理,然后把做账申报代开发票委托给财务公司,再之后你好好经营自己的淘宝店铺就行了。线上办理的电子营业执照目前没有明确的税务工商登记之类的如何处理。

2.对个体户来说,对公账户是可开可不开的,看你需求的。没有对公账户缴纳税款肯定就是走个人银行卡。

3.办理了营业执照后,你在网络上的经营范围就必须和登记时的一样,所以办理时要填写清楚,把经营范围写宽泛点,方便以后店铺扩展售卖的品类。

4.如果你们有实体营业执照,阿里目前的说法是一张营业执照最多可以认证五家企业店铺。

5.营业执照出来后是不会自动关联到淘宝店铺的,不管是线下办理,还是线上办理的电子营业执照,都需要自己到淘宝网卖家中心后台进行店铺升级,并把营业执照信息展示在店铺首页。

6.禁止强行搭配销售,搭配套餐至少要有得选标准版的,且有显著提示,比如手机至少要有一个官方标配,不能都是套餐一,套餐二这样的SKU给买家选择。

7.刷单被定义为违法行为,如果你看懂了前面的增值税和个人所得税的计算方式,非核定式电商卖家刷的成本差不多在交易额的20%左右,这个成本投入还不如把钱投到直通车钻展好好搞。

8.刷好评(编造用户评价)和删差评被特别提出来了,小心为上。

9.押金什么的必须能顺利退返,这个应该主要针对的是小电商平台。

10.快递不能延期,也就是以前很多店铺预售(先卖,再生产,再发货)的模式要改了,还有就是参加活动更谨慎控制库存,以及平时多检查宝贝页面上的库存和实际库存。

11.知识产权问题,不要觉得这个跟自己没关系,以后卖同款要小心点,确保不侵犯别人的知识产权。

12.电商法施行后,肯定会有很多不明所以的小卖家被职业打假人盯上。在阿里具体的规定出来前,任何以营业执照威胁你勒索你的,都可以置之不理。

13.电商纳税的最终结果不会是大批店铺倒闭,毕竟需要在网上购买的买家群体不会变,那这提高了的开店成本最终可能会体现在电商产品的价格上,就是大家一起加价,C店一起加价10%我看行。天猫店铺看最终用哪种征税方式了,要是一起加价30%以上,可能会让线下的生意复苏一些吧。

 

一些建议

与其说是建议,实际上更应该说是忠告,从你办理了营业执照开始,下面说到的你就一定要注意了,并应该多看几遍,避免以后出错。(这里有些内容可能没经历过的看不懂,你可以先把这些内容保存下来,以后遇到类似情境的时候,再回头来看看我给的这些建议。)

1.办理了营业执照,30天内必须进行税务登记(淘宝小镇的电子营业执照目前还没具体规定),之后每个月都要申报。实体店铺没有收入一般作0申报处理,但淘宝店铺不可能0申报了,除非新开的店铺确实没有销售额,一般店铺怎么可能没有收入,电商平台有义务提供交易数据给税务机关,也就是说我们的交易数据无法避免被税务局掌握,所以还是如实申报吧。申报不需要亲自去税务局,现在都可以在网上申报的。不管你有没生意,都必须按月申报,不申报的每次税务机关可以罚款2000元,还影响企业税务信用等级。(目前建议大家先观望,不要急着办理营业执照。)

2.如果注册的是公司,就必须去办理社会保险登记证,公司必须至少有一个人缴纳社保。2019年起如果不想被强制缴纳社保,需要两个前提:一是公司确实没有经营,就是你店铺没有一分钱交易额产生,有交易额那肯定就是有人在经营店铺;二是没有聘请员工,如果聘请了员工,没有生意也是需要给员工缴纳社保的。

3.个体工商户如果没有雇用员工的,可以购买也可以不购买社保,如果有雇用员工的,就需要办理社会保险登记证,给雇用的员工需缴纳社保了。

4.不管是公司还是个体户,有些特殊员工不需要缴纳社保的,就千万不要为了虚列工资开支给他们申报个税(有员工离职时,也应及时通知财务在申报时减员),否则他日你被稽查到或要注销营业执照时,就有可能被追缴所有申报了个税而没有缴纳的社保(2019年1月1日之前的,要不要追缴目前国家没有定论,但今年起还不按实际情况缴纳社保,在你注销营业执照时基本会让你一次补缴完的)。

5.从今年开始,社保缴费工资必须和员工去年实发月均工资一致,不能再以前那样用最低工资去缴纳社保,某员工去年申报的所有个人收入(主要是工资和年终奖)除以12得到的金额就是今年社保的缴费工资)。去年没有申报过个税的员工,社保缴纳工资就按你今年给他第一次申报的工资缴纳。

6.社保按照最低2100元购买和按照3400元购买总支出区别不大,因为有个叫社保缴费基数的东西(不懂的最好在公司给员工购买社保前去查询一下社保缴费基数是什么或咨询你们的财务),比如医保缴费基数是4931元,如果某员工去年的月均收入低于4931,也要按4931元*税率来缴纳医保。缴纳了社保,就必须同时申报个税,这样也可以提高公司的工资支出,降低企业利润,相应地降低需要缴纳的企业所得税或个人所得税,但社保税负是不低的,请仔细计算后再做决定。

7.平时进货,工作原因交通出行,请客户吃饭,发快递,购买一些公司用得上的物品时都应该索要发票(发票抬头必须是公司),这些就可以作作公司经营的成本,等到年度结算时,才不会因为成本发票太少不得不缴纳过多的企业所得税。

8.对公账户的钱是绝对不能随意转到个人银行账户上,而不考虑转出的合法性。公司是你的,但对公账户上的钱是属于公司的,还不属于你,要从对公账户转账到个人银行账户,要么缴纳个人所得税。要么有有合理的公司支用证明,也就是对公账户上的钱只能用来公司开支周转,如果随意支用没有凭证,最终被税务核实的话是需要补缴个人所得税的。对公账户有比较多钱又想取出来用的建议去网上弄明白取用对公账户里的钱的正确姿势。

9.小规模纳税人,季度收入不超过9万元是免征增值税的,线下很多收入不定的,会选择把部分月份的收入申报到另一个季度去,这样就可以避免超过临界值,电商卖家就没办法这样操作了。(超过免征额的,比如一个季度交易额是10万,增值税不是按10万-9万=1万来征收的,而是按季度交易额10万*3%=3000元来征收增值税的)。

10.进货要不要对方开票?举个例子:你进货一样产品,不开发票900,开票1000,如果你选择不开票,为公司省100元,这没有成本发票来减除的1000元需要缴纳企业所得税250元,剩下750元取出来还要个人所得税之类的,为了省100元实际却可能让公司亏损更多。

11.如果允许,可以把公司从高税收地区搬到低税收地区,或者入驻一些电商产业园,都会有一定的税收优惠。

12.你们可能常常看到各种出售发票的广告,这里真心劝一句,购买发票是违法的,是很容易出事的,现在发票验证系统非常强大,一张假发票都过不了关。有这个打算的先去网上查询相关关键词,你就会明白,任何主动问你要不要发票的都是骗子,如果你信了他们,等到你虚列的成本发票金额大了,税务局一定会来找你算账的。

13.最后,公司不管有没欠税,不再经营了,一定要去注销掉。营业执照办理容易注销难,特别是账目混乱的,有心办理营业执照并打算好好做的,一定要抽时间去系统学习税务知识,避免不必要的损失。

合理降低税负是有很多方法的,只是有些不方便拿出来讨论,如果真的对税务筹划感兴趣的,应该多跟老会计交流,多跑跑工商局,税务局,多咨询你的税管员(办理税务登记时就会分派对应你公司的税管员的)。

  

最后

2018年大家已经觉得做电商举步维艰,2019年只怕会更不好过,是挑战也是机遇,线上市场会越来越规范,直到电商也像线下一样,进入门槛很高,有实力的才能固守市场,一旦挺过去了,就能稳稳地守住自己的市场,而不是像之前那样,随便来一个搅局者,就把自己所在行业搞得一团糟,最终大家都赚不到钱。

或者这样想一下,法律对大家是一视同仁的,都要办理营业执照,都要纳税,大家的成本都一样,面临的风险也都一样,跟线下对比的话优势会丧失一些,但还不致命,况且整个网购市场还是在增长的,和同行的线上竞争跟现在还不是一个样,那我们有什么好担心的?

淘宝代运营www.yiyaweb.com

上一篇:天猫表示电商法不涉及税种税率等要素的调整
下一篇:高权重的标题是这样写的!全细节过程都在这!
返回
搜索电商
淘宝
天猫
京东
拼多多
内容电商
抖音
小红书
直播
短视频
跨境电商
天猫国际
京东国际
考拉海购
店铺代入驻
增值服务
数据分析
营销推广
视觉设计
客服外包
联系方式
联系方式
扫一扫,添加微信
在线咨询 微信咨询 电话咨询